蝦皮投下震撼彈-蝦皮賣家手續費漲聲響起,全面調漲 1%,引起賣家反彈!!!

一張圖讓您看清楚到底調漲了什麼!!

蝦皮購物(Shopee)於今日下午1點發出公告,將於8/1日起,調整非商城商品成交手續費!!!令賣家錯愕!!!

這邊我們用一張圖來比對修改前後的手續費%數,可以一目了然,整個來說就是全面調整了1%,以單件商品最高收取成交手續費來比較,由600漲到750,足足多了150元啊!!!

蝦皮成交手續費試算小幫手

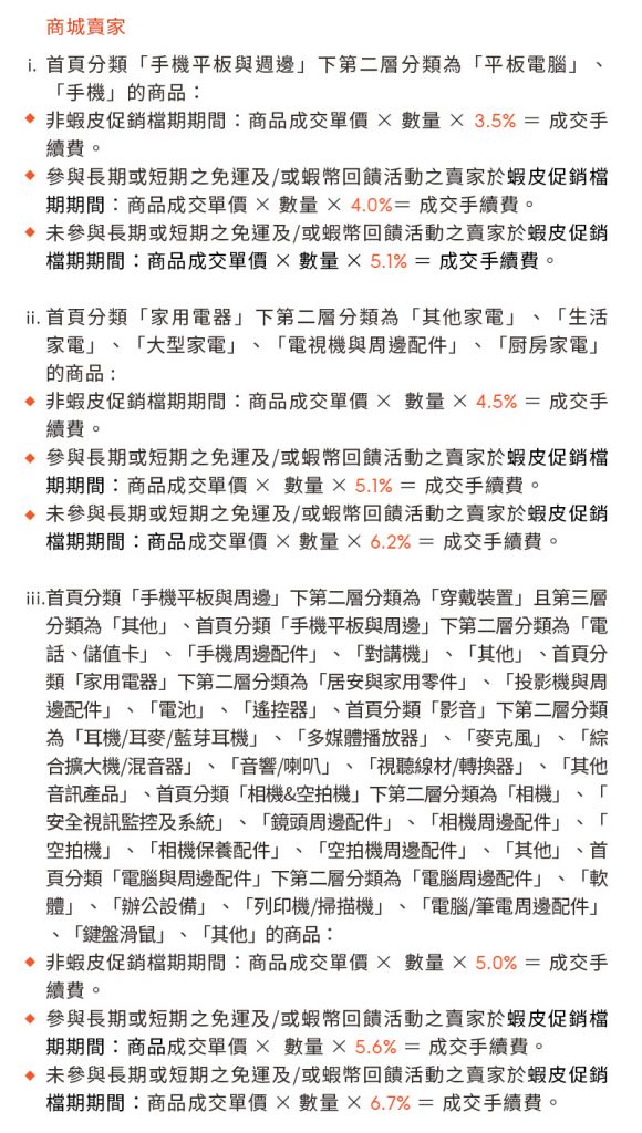
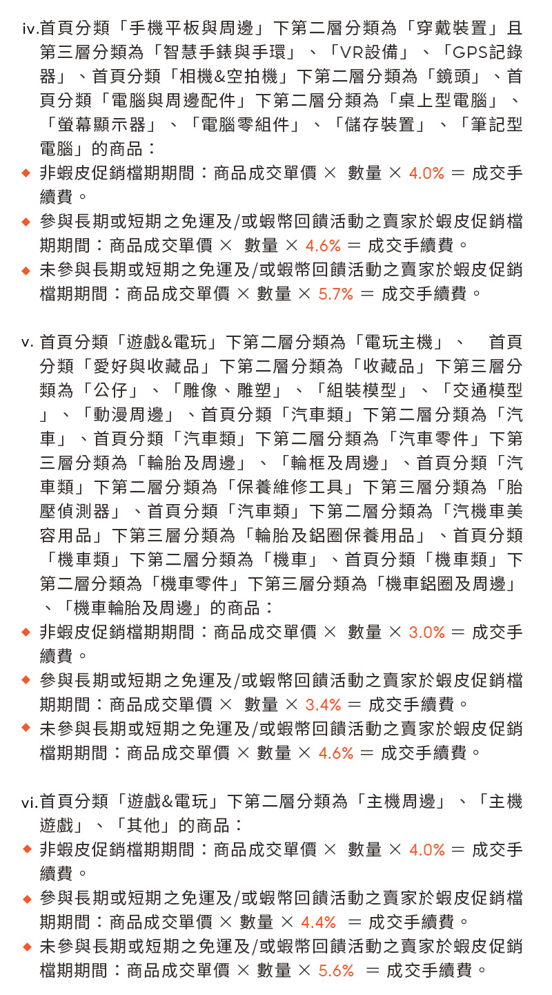
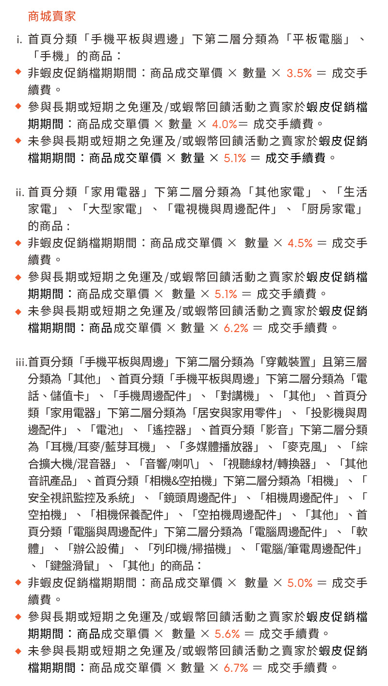
以下轉自蝦皮購物官方公告

https://shopee.tw/m/2022augannouncement?utm_medium=notification&utm_source=webar

蝦皮購物不斷的調漲成交手續費,立刻使用蝦皮對帳王-蝦皮訂單分析-每月成果,看看每個月成交手續費花了多少錢!!!

手刀試用=>蝦皮對帳王

手刀試用=>康捷雲端ERP

期待您的留言

Comments

發佈留言

發佈留言必須填寫的電子郵件地址不會公開。 必填欄位標示為 *